糖心视频
人才招聘
English
糖心视频
糖心视频概况
糖心视频简介
组织架构
院长致辞
历任领导
办公指南
荣誉奖励
糖心视频动态
系所设置
应用数学系
信息与计算科学系
统计系
物理系
应用物理系
应用力学系
应用数学研究所
应用物理研究所
理论物理研究所
实验中心
绿色创新中心
现代物理技术研究中心
师资队伍
北科·数理人
职称检索
姓名检索
学科检索
学术科研
研究方向
理学之美
德贤数理
教育教学
本科生
研究生
学生竞赛
精品MOOC
党建工作
学生工作
学工办
团学组织
教工之家
组织机构
糖心视频公告
工会活动
国际合作
招生就业
招生工作
就业工作
糖心视频
糖心视频概况
糖心视频简介
组织架构
院长致辞
历任领导
办公指南
荣誉奖励
糖心视频动态
系所设置
应用数学系
信息与计算科学系
统计系
物理系
应用物理系
应用力学系
应用数学研究所
应用物理研究所
理论物理研究所
实验中心
绿色创新中心
现代物理技术研究中心
师资队伍
北科·数理人
职称检索
姓名检索
学科检索
学术科研
研究方向
理学之美
德贤数理
教育教学
本科生
研究生
学生竞赛
精品MOOC
党建工作
学生工作
学工办
团学组织
教工之家
组织机构
糖心视频公告
工会活动
国际合作
招生就业
招生工作
就业工作
糖心视频公告
糖心视频
>
糖心视频公告
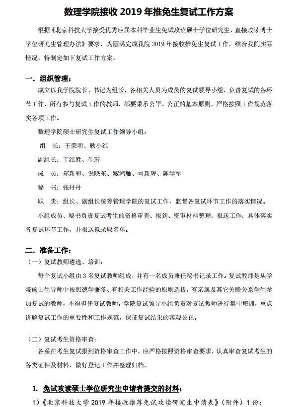
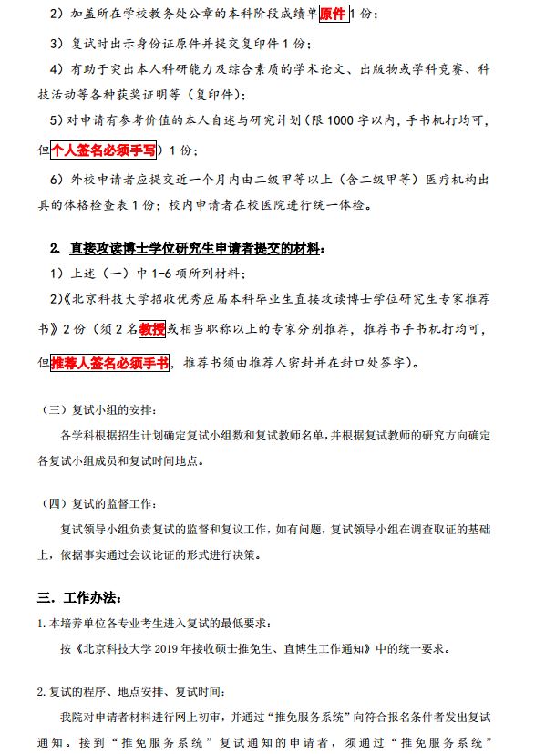
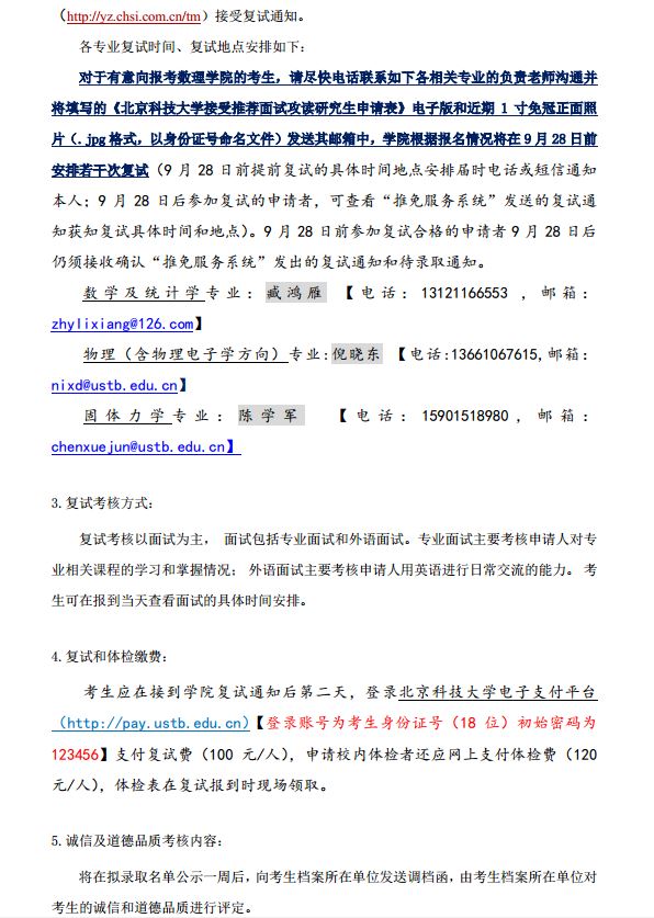
糖心视频 2019年接收推免生复试工作方案
2018-09-25 10:42:38
糖心视频 2019年接收推免生复试工作方案.pdf
地址:北京市海淀区学院路30号糖心视频 理化楼
邮编:100083
联系方式:010-62332685、62332895
常用链接
糖心视频
图书馆
北科大新闻网
贝壳搜索
校园OA
谷歌学术
本科教务系统
中国知网
研究生院
论文信息系统
关注微信
管理登录
版权所有©糖心视频 - 糖心视频官方入口国产原创平台 北京市海淀区学院路30号 100083 京公网安备:110402430062 | 京ICP备:13030111